开云在线登录app入口
现代教育技术中心
首页
部门简介
中心简介
工作动态
工作要闻
通知公告
大事记
信息化建设
信息化建设情况
网络拓扑图
软件正版化
网络安全服务
新闻动态
政策法规
管理制度
网络安全知识
网络安全宣传周
网络安全巡查值班
服务指南
办事指南
使用帮助
技术规范
政策资讯
法律法规
文件精神
规章制度
下载中心
常用软件
网络安全宣传周
网络安全宣传周
新闻动态
政策法规
管理制度
网络安全知识
网络安全宣传周
网络安全巡查值班
网络安全服务
新闻动态
政策法规
管理制度
网络安全知识
网络安全宣传周
网络安全巡查值班
您所在位置:
首页
>
网络安全服务
>
网络安全宣传周
> 正文
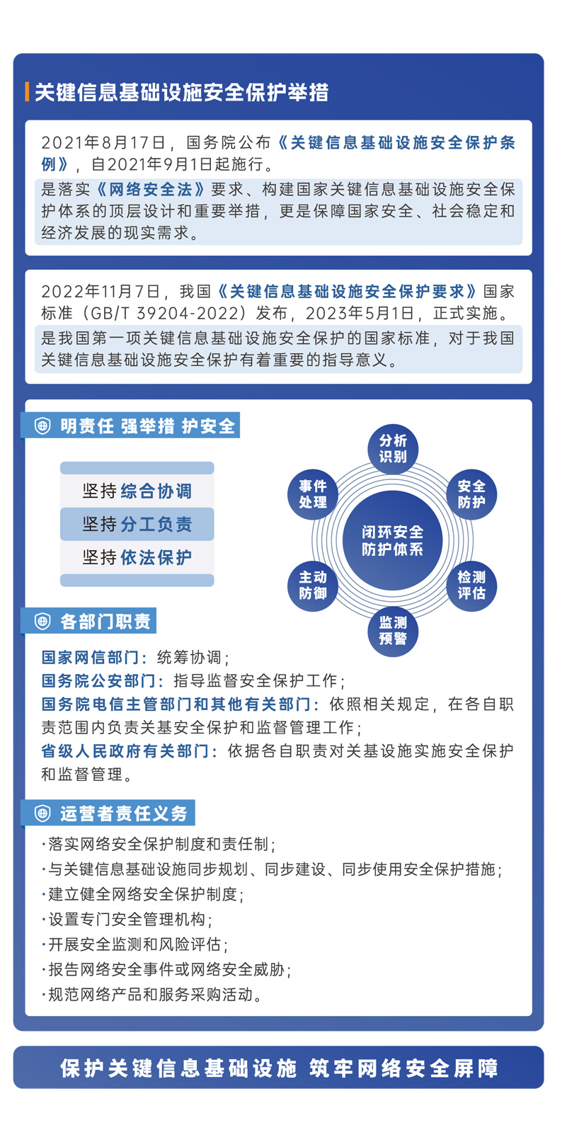
网络安全知识手册正式发布!
发布时间:2024-09-10
来源:
点击数:
上一篇:
2025年国家网络安全宣传周将于9月15日至21日在全国范围举行
下一篇:
教育部思想政治工作司关于组织开展2024年国家网络安全宣传周校园日活动的通知
【
关闭
】
校园网
校园邮箱
版权所有:开云在线登录app入口
闽ICP备05007543号
闽公网安备 35012102000005号
学校微信服务号
数字校园APP