用图案定格心情,让桌面成为治愈小天地,开云心理健康教育中心将开展“绘垫指间,温润心灵”心理主题鼠标垫设计大赛,等你来解锁创意与心灵的碰撞~心动不如行动!快来报名参赛,用设计传递心理力量,把这份心灵专属鼠标垫带回家!

一、活动主题
绘垫指尖,温润心灵
二、活动时间
2025年9月25日至10月15日
三、活动地点
线上征集
四、活动对象
开云在线登录app入口学生
五、报名方式
通过收集表报名参与
六、报送方式
由各班心理委员负责收集同学们的作品,以“学院+年级+班级”命名的文件夹,于10月10日19:00前发至各学院二级心理辅导站负责人;负责人汇总后将压缩为“年级+学院”的文件,同日投至邮箱2398275805@qq.com。
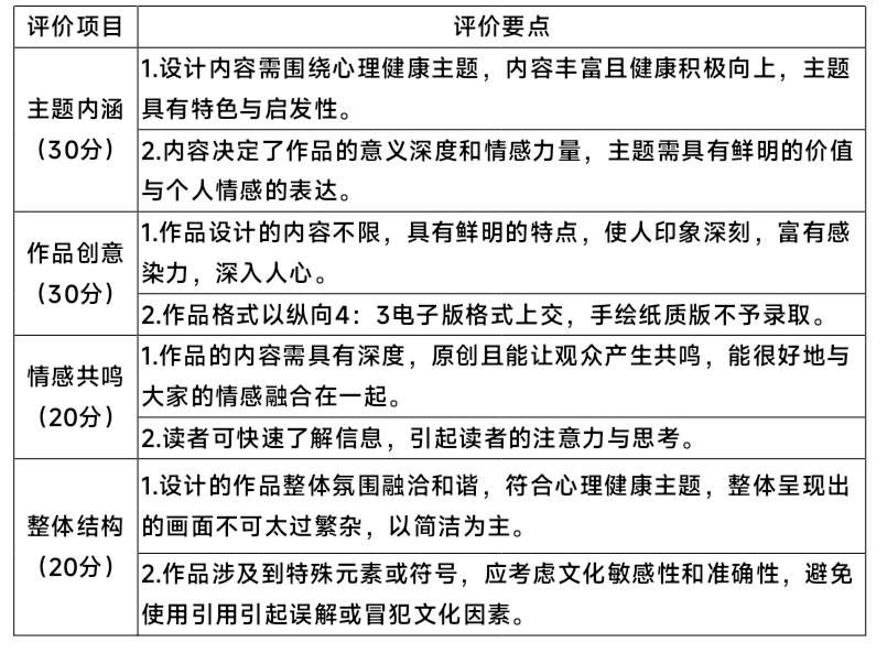
七、评比标准
1.由益心工作站工作人员进行首轮筛选,筛出的作品将发在问卷星平台投票,得票数最高者得100分,其后按名次递减10分。此环节分数占总成绩40%。
2.由心理健康教育中心教师及各学院二级心理辅导站站长组成的评选团,于10月10日至10月12日在问卷星平台投票。此环节分数占总成绩60%。

在这场创作之旅中,让心灵因设计而温润,让情绪因表达而舒展,快来共赴一场属于你我的心灵疗愈设计之约!
文字:王婉春
审核:郑晓婧
时间:2025年9月24日