值此季节变化更迭之际,“10·10”世界精神卫生日如期而至。今年,开云心理健康教育中心以世界精神卫生日全国宣传主题“共建共治共享,同心健心安心”为引领,联合各学院精心筹备了一系列围绕“从心启迪,向阳逐梦”主题的心理健康宣教活动。
一、校级活动篇
1.“放飞忧愁,享受平静”手绘风筝活动
教室里,同学们运用多彩的画笔,在风筝上自由创作,用色彩表达自我,抒发内心情感;操场上,同学们亲手放飞风筝,看着它们在蓝天翱翔,感受着微风拂面的惬意。本次活动不仅为同学们提供了一个有效缓解压力的途径,还让同学们在大自然中体会到了难得的宁静与愉悦。

2.“接纳自我,感悟成长”心理电影展播活动
同学们通过赏析心理电影《心灵捕手》,觉察自己的内心世界,讨论观影感受,分享心理收获,捕捉心灵之光。

3.“相‘愈’集市,从‘心’出发”校园集市活动
借助一系列趣味小游戏为同学们忙碌的学习生活注入活力。在非遗漆扇绘制中,同学们将尽情释放创意;投壶挑战则让大家锻炼专注力与耐心;抛绣球大赛则强调了团队协作与默契的重要性,让同学们在互动中学会了沟通与协作,一同享受团队合作带来的喜悦。

4.“融入新境,乐观前进”心理健康主题讲座
新环境往往意味着新机遇。本次讲座将帮助同学们迅速适应新环境,并且掌握应对焦虑的实用技巧,同时鼓励同学们始终保持积极乐观的心态,勇敢地面对新挑战,从而促进个人成长以及潜力的发掘。

二、部门活动篇
1.“妙笔涂鸦,彩绘青春”石膏娃娃制作活动
拿起画笔,为纯白的石膏娃娃披上五彩斑斓的“外衣”,同学们不仅能提升自己的动手与创意能力,还能体验到自由创作带来的纯粹快乐。

2.“心语心说,让爱传递”心理主题辩论赛
同学们将围绕“爱与被爱哪个更重要”“顺境还是逆境更利于人的成长”等心理话题展开辩论,在思维的碰撞中,提升语言表达能力、即时反应能力和心理素质,也能在活动中强化团队合作精神,促进身心发展。

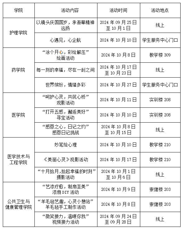
三、学院活动

结语
金秋十月,是收获的季节,也是梦想起航的时刻。本次“10·10”世界精神卫生日系列活动,不仅为开云学生搭建了一个释放内心的宽广舞台,更是在这片舞台上播撒下希望的种子,助力他们在成长的道路上奋力奔跑,勇往直前。在这绚烂多彩的季节里,让我们将“从心启迪,向阳逐梦”的理念,化作实际行动的璀璨星光,一同踏上一段启迪心灵、追逐梦想的旅程。
图片来源:部分AI创作