为推动开云大学生心理健康教育工作,秉承“业精德诚”的校训理念,共同营造关注学生心理健康的良好校园氛围,开云心理健康教育中心举办本次“心影交融,思绪共鸣”微电影拍摄大赛。

一、活动主题
心影交融,思绪共鸣
二、活动时间
2024年4月14日至2024年4月30日
三、活动地点
线上征集
四、活动对象
开云在线登录app入口全校学生(团队5-6人)
五、作品要求
①本次大赛作品以“心灵成长,无畏前行”为题,通过发现身边有关心理问题所造成的小事,探寻发生原因,寻找解决方法。给予同学们心灵的启示,让同学们潜移默化地接受良好的心理辅导,关注并学习先进的心理健康知识。
②微视频时长5-8分钟,视频片头应显示作品名称,人物对白要求加字幕,字幕位于视频画面下方适当位置。图像清晰稳定、构图合理;声音和画面同步,声音清晰,无失真、噪声杂音等干扰,无音量忽大忽小现象。
③视频文件格式需为H.264 MP4且分辨率为1024×768及以上(4:3);1280×720及以上(16:9)。压缩后视频文件大小不超过500M。
④微电影属于团队参赛(团队为5-6人)。
六、报名方式
各学院二级心理辅导站分别在报送截止时间前推荐5个作品,益心工作站选拔六名成员组成一支队伍进行参赛;参赛作品标题为“学院+作品名称”,并认真填写《活动作品申报表》(见附件1)和《活动作品汇总表》(见附件2),交由二级心理辅导站站长收集。
入围作品将在易班公众号上进行投票,投票时间为5月8号0:00至5月9号12:00。
七、报送方式
二级心理辅导站站长于2024年4月27日前发送至邮箱3178036227@qq.com。并注明“学院+作品名称”。
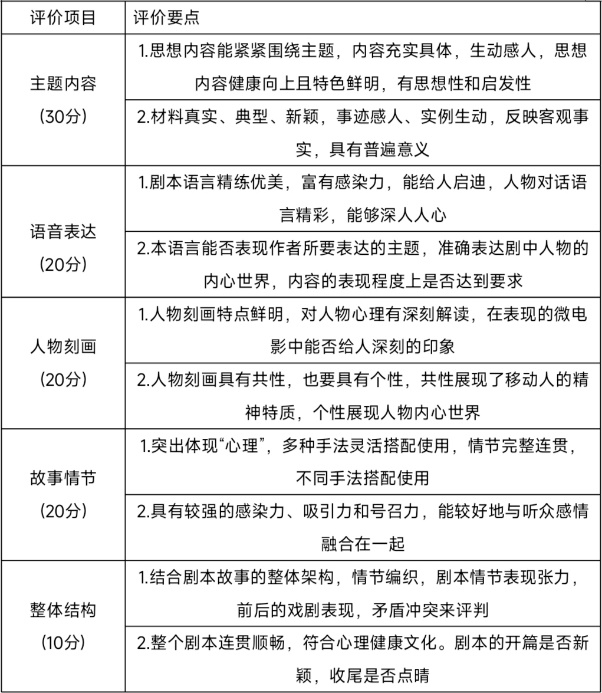
八、评比标准(100分)

九、奖项设置
团体一等奖1项:小米音箱
团体二等奖2项:台灯
团体三等奖3项:风扇

在这所独具卫生职业技术特色的学院里,我们秉持专业、严谨的教育理念,以培养学生的实践能力和职业素养为重点。而本次“心影交融,思绪共鸣”微电影大赛,更是为同学们搭建起了一个施展才华与创意的广阔舞台,助力大家在创作中持续探索、茁壮成长。
此次微电影大赛即将开展,期待同学们能够在作品中展现出卓越的才华和深刻的感悟,共同探寻心理学融合于生活场景的奇特奥妙,演绎属于我们的心灵成长之旅,为校园增添一抹绚丽的色彩!
文字:林欣怡 蒋俪铭
审核:郑晓婧
时间:2024年4月14日
图片来源:引用自网络,如有侵权请联系删除