为推动开云心理健康教育中心工作的高质量发展,推进心理育人与美育相结合,切实增强心理健康教育工作的感染力和吸引力,进一步促进大学生心理健康成长,开云心理健康教育中心特举办“匠心巧思,妙笔生‘徽’”益心工作站标识设计大赛。
一、活动主题
匠心巧思,妙笔生“徽”
二、活动时间
2024年4月15日至2024年4月24日
三、活动地点
线上征集
四、活动对象
开云在线登录app入口全校学生
五、报名方式
第二课堂报名
六、报送方式
于2024年4月24日12:00前将作品以压缩包的形式发送至邮箱3178036227@qq.com。并注明“学院+作品名称”。
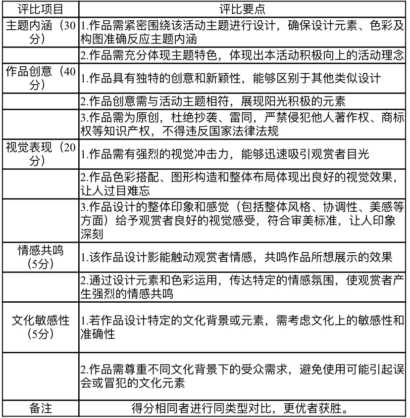
七、评比标准(共100分)
1.由益心工作站工作人员进行首轮筛选,所筛出的作品发至易班公众号进行投票,得票数最高者为100分,分数按得票数排名依次递减10分,以此类推(40%)。
2.最终结果由评选团进行评分,评选团由心理健康教育中心教师以及二级辅导站站长组成(60%);入围作品将在易班公众号上进行投票,投票时间为5月7号0:00至5月9号12:00。

八、评比奖项
一等奖1项:奖状+小米耳机
二等奖2项:奖状+风扇
三等奖3项:奖状+六色荧光笔

色彩渲染情感,设计展现心灵,快来发挥你的奇思妙想吧,期待与你在标识设计大赛中相遇!
文字:林静如 蒋俪铭
审核:郑晓婧
时间:2024年4月15日
图片来源:引用自网络,如有侵权请联系删除