开云在线登录app入口
首页
党支部专栏
教务管理
教学建设
教师发展
创新创业
高教研究
办事指南
下载专区
学习社区
党建园地
规章制度
运行管理
学籍与成绩管理
教材征订
考务管理
教学事故
规章制度
专业设置
专业(群)建设
人才培养方案
课程建设
教材建设
职业技能大赛
校企合作
对外交流
教师教学竞赛
培训动态
双创基地建设
创新创业竞赛
双高建设
教学改革研究课题
他山之石
教学委员会会议纪要
学籍管理表格
教室安排表
教学计划管理表格
当前位置:
首页
>>
办事指南
>>
正文
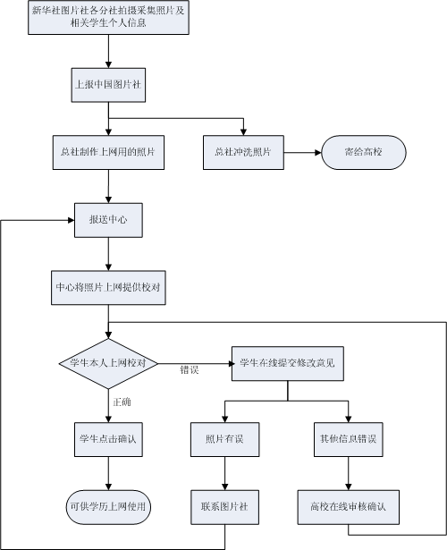
图像校对流程
2011-01-24 点击:[]
【
关闭
】
开云在线登录app入口教务处
地址:福州闽侯荆溪关口366号(350101)