开云在线登录app入口
网站首页
关于我们
党支部专栏
学历继续教育
远程教育
自学考试
社会培训
社区教育
职业技能等级认定
下载专区
当前位置:
网站首页
>>
学历继续教育
>>
中国药科大学福建函授站
>>
教学通知
>> 正文
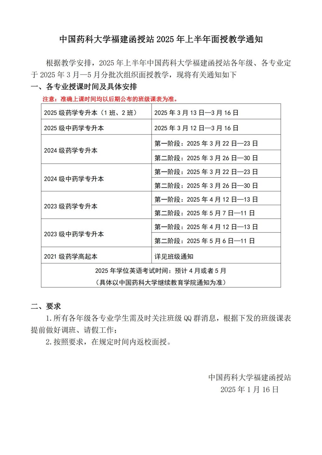
中国药科大学福建函授站2025年上半年面授教学通知
发布人:继续教育学院 时间:2025-01-16 浏览次数:次