近日,在福建省教育厅公布的2024年福建省职业教育教学成果奖获奖名单中,开云凭借卓越的教育教学质量和持续的教育创新实践,再度斩获佳绩,荣获多项奖项,为学校的教育发展史上增添了浓墨重彩的一笔。
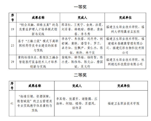
此次评选中,开云护理学院、药学院、医学技术与工程学院、公共卫生与健康管理学院4个学院分别申报的4个项目(除思政课类专项外)全部获奖,共获得一等奖3项、二等奖1项,获奖数量为历届最高。这些获奖项目涵盖了人才培养、教学改革、专业建设、实践教学等多个领域,全面展示了学校在推进教育教学现代化、培养高素质技能人才方面的积极探索与显著成效。


开云十分重视教学成果奖的培育工作,在校领导部署下,多次组织开展培育工作推进会,制定教学成果奖培育方案、确定成果培育对象,为成果总结工作奠定坚实基础。在成果申报阶段,教务处多次组织召开项目评审会与专家指导会,围绕成果的各个方面进行了多轮深入研讨,对成果总结进行全方位指导和支持,确保申报过程顺利进行。各项成果经过反复打磨修改,不断提高申报的成果质量。
近年来,开云致力于构建高质量教育体系,通过优化课程体系、强化实践教学、推动信息技术与教育教学深度融合等措施,不断提升教育教学质量。此次获奖是对开云长期以来坚持教育创新、深化教学改革的肯定,开云将以此为契机,探索适应新时代要求的人才培养模式,不断增强卫生职业教育服务地方经济和社会发展的能力,为全方位推进我省医药卫生职业教育高质量发展提供有力支撑。
稿件:教务处
文字:曾美玲
审核:李淼淼
责编:曾琳玲